○稲沢市住宅用地球温暖化対策設備設置費補助金交付要綱
令和6年4月1日
施行
(趣旨)
第1条 この要綱は、稲沢市環境基本条例(平成15年稲沢市条例第22号)第10条の規定に基づき、市民の環境にやさしいエネルギーの利用を促進するとともに、循環型社会の構築に向けて市民の意識の高揚を図るため、住宅用地球温暖化対策設備(以下「設備」という。)を設置する者に予算の範囲内において交付する稲沢市住宅用地球温暖化対策設備設置費補助金(以下「補助金」という。)に関し、稲沢市補助金等交付規則(昭和50年稲沢市規則第4号。以下「規則」という。)に定めるもののほか、必要な事項を定めるものとする。
(定義)
第2条 この要綱において「設備」とは、次に掲げるものをいう。
(1) 住宅用太陽光発電システム(以下「太陽光発電システム」という。)であって、次のいずれの要件にも該当するもの
ア 愛知県が実施する愛知県住宅用地球温暖化対策設備導入促進費補助金の交付の対象として指定された未使用のもの
(2) 定置用リチウムイオン蓄電システム(以下「蓄電池」という。) 愛知県が実施する愛知県住宅用地球温暖化対策設備導入促進費補助金の交付の対象として指定された未使用のもの
(3) 家庭用エネルギー管理システム(以下「HEMS」という。) 愛知県が実施する愛知県住宅用地球温暖化対策設備導入促進費補助金の交付の対象として指定された未使用のもの
(4) 家庭用燃料電池システム(以下「燃料電池システム」という。) 愛知県が実施する愛知県住宅用地球温暖化対策設備導入促進費補助金の交付の対象として指定された未使用のもの
(5) 電気自動車等充給電システム(以下「V2H」という。) 愛知県が実施する愛知県住宅用地球温暖化対策設備導入促進費補助金の交付の対象として指定された未使用のもの
(6) 新築の戸建住宅のネット・ゼロ・エネルギー・ハウス(外皮の高断熱化及び高効率な省エネルギー設備を備え、再生可能エネルギー等により、年間の一次エネルギー消費量が正味ゼロ又はマイナスの住宅をいう。以下「ZEH」という。)に必要な高断熱外皮、空調設備、給湯設備(燃料電池システムを除く。)及び換気設備(以下これらを「高性能外皮等」という。)であって、次のいずれの要件にも該当するもの
ア 愛知県が実施する愛知県住宅用地球温暖化対策設備導入促進費補助金の交付の対象として指定されたものであること。
(7) 断熱窓改修工事であって、次のいずれの要件にも該当するもの
ア 愛知県が実施する愛知県住宅用地球温暖化対策設備導入促進費補助金の交付の対象として指定されたものであること。
(8) 太陽熱利用システム 愛知県が実施する愛知県住宅用地球温暖化対策設備導入促進費補助金の交付の対象として指定された未使用のもの
(補助対象者)
第3条 補助金の交付の対象となる者は、次の各号のいずれにも該当する者とする。この場合において、補助対象となる住宅には、店舗、事務所等との併用住宅を含むものとする。
(1) 次のいずれかに該当する者
ア 設備が未設置の自ら居住する住宅(以下「既存住宅」という。)に、設備を購入し、設置する者
イ 自ら居住するために新築する住宅(以下「注文住宅」という。)に、設備を購入し、設置する者
ウ 自ら居住するために設備付き建売住宅(以下「建売住宅」という。)を購入する者
(2) 第8条第1項の規定による補助金交付申請書兼完了報告書の提出時点において、設備を設置した住宅に住所を有し、住民基本台帳法(昭和42年法律第81号)第5条の規定により本市の住民基本台帳に記録されていること。
(3) 市税等を滞納していないこと。
(4) 稲沢市暴力団排除条例(平成23年稲沢市条例第13号)第2条に規定する暴力団若しくは暴力団員又はこれらの者と密接な関係を有する者でないこと。
(補助対象経費)
第4条 補助金の交付の対象となる経費(消費税及び地方消費税相当額を除く。以下「補助対象経費」という。)は、設備の設置に要する費用とする。
(設置予定の届出)
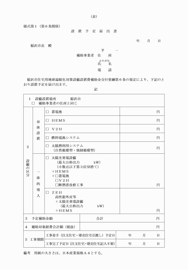
第6条 補助金の交付を受けようとする者(以下「補助事業者」という。)は、設備の設置工事に着手する日(注文住宅又は建売住宅を購入する場合にあっては、当該住宅の引渡しをする日)の14日前までに設置予定届出書(様式第1)に次に掲げる書類を添付し、市長に提出しなければならない。
(1) 住宅用地球温暖化対策設備設置概要書(様式第1―2)
(2) 設備を設置する住宅の所在地を明確に示した地図(注文住宅及び建売住宅の場合は、付近見取図とする。)
(3) 工事請負契約書等の写し(建売住宅の場合は当該住宅の売買契約書等の写し)
(4) 補助対象となる設備に係る機器の名称及び種類ごとに補助対象経費が明記されている書類(見積書、内訳書等)の写し
(5) 既存住宅への設置にあっては設置工事を着工する前の設置場所の現況が確認できる写真、注文住宅への設置にあっては建築予定地の写真、建売住宅の購入にあっては補助対象となる設備の設置状況がわかる写真及び当該建売住宅の全景写真
(6) 高性能外皮等(ZEHに係るものに限る。)にあっては、国が実施するZEH支援事業(以下「国ZEH支援事業」という。)に係る交付申請書の写し(交付決定を受けている場合は、交付決定通知書の写しを含む。)又はBELS(建築物のエネルギー消費性能に関し販売事業者等が表示すべき事項及び表示の方法その他建築物のエネルギー消費性能の表示に際して販売事業者等が遵守すべき事項(令和5年国土交通省告示第970号)に基づき一般社団法人住宅性能評価・表示協会が運用する建築物省エネルギー性能表示制度をいう。)の評価機関から受けた評価書(以下「BELS評価書」という。)に係る評価申請書の写し
(7) その他市長が必要と認める書類
(届出の受理等)
第7条 市長は、前条の規定による設置予定届出書の提出があった場合は、その内容を審査し、必要に応じて調査を行い、適当と認めたときは、受理するものとする。
2 市長は、設置予定届出書を先着順に受け付けるものとし、予算の範囲を超えるときは、受付を終了することができる。
(交付申請兼完了報告)
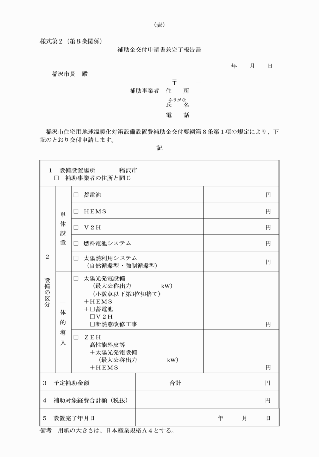
第8条 補助事業者は、設備の設置を完了したときは、設置完了日から起算して60日以内又はその年度の2月末日(同日が国民の祝日に関する法律(昭和23年法律第178号)に規定する休日(以下「休日」という。)、土曜日又は日曜日に当たるときは、その日前において、その日に最も近い日で、休日、土曜日又は日曜日でない日)のいずれか早い日までに補助金交付申請書兼完了報告書(様式第2)に次に掲げる書類を添付し、市長に提出しなければならない。ただし、市長が特別の事由があると認めたときは、この限りでない。
(1) 補助対象となる設備の設置に係る経費内訳書及び領収書の写し
(2) 太陽光発電にあっては、次のとおりとする。
ア 未使用品であることが確認できる機器の保証書の写し
イ 太陽電池モジュールの公称最大出力が確認できるもの
ウ 送配電事業者(以下「電気事業者」という。)の系統に接続する場合にあっては、低圧連携の承諾が確認できる書類の写し又は売電を行う場合にあっては、余剰買取方式であることが確認できる書類の写し
(3) 蓄電池にあっては、未使用品であることが確認できる機器の保証書の写し(製造者が発行するもので、機器の型式、製造番号、保証開始日及び販売会社名が明記されているもの)
(4) HEMSにあっては、未使用品であることが確認できる機器の保証書の写し(製造者が発行するもので、機器の型式、製造番号、保証開始日及び販売会社名が明記されているもの)
(5) V2Hにあっては、未使用品であることが確認できる機器の保証書の写し(製造者が発行するもので、機器の型式、製造番号、保証開始日及び販売会社名が明記されているもの)
(6) 燃料電池システムにあっては、未使用品であることが確認できる機器の保証書の写し(製造者が発行するもので、機器の型式、製造番号、保証開始日及び販売会社名が明記されているもの)
(7) 高性能外皮等(ZEHに係るものに限る。)にあっては、国ZEH支援事業の完了報告書及び補助金額確定通知書の写し又はBELS評価書の写し
(8) 断熱窓改修工事にあっては、製造事業者等が発行する熱貫流率を記載した出荷証明書の写し又はこれに準ずるもの
(9) 太陽熱利用システムにあっては、未使用品であることが確認できる機器の保証書の写し(製造者が発行するもので、機器の型式、製造番号、保証開始日及び販売会社名が明記されているもの)
(10) 住宅の全景、補助対象となる設備の設置状態が確認できるもの
(11) 蓄電池、HEMS、V2H、燃料電池システム及び太陽熱利用システムにあっては機器本体に貼付されている型式、製造番号等が確認できる写真。ただし、HEMSにあっては、端末モニター等でシステムが起動していることが確認できるものを含む。
(12) 市税等の完納を証明する未納税額のない証明書(交付申請日前30日以内に発行されたもの)
(13) 前各号に掲げるもののほか、市長が必要と認める書類
2 前項の設置完了日とは、次に掲げる日のうち最も遅い日とする。
(1) 電気事業者と電力受給契約を締結した日(太陽光発電システムを設置する者のうち系統連系をする場合に限る。)
(2) 補助対象となる設備の保証開始日(HEMS、蓄電池、燃料電池システム及び太陽熱利用システムに限る。)
(3) 国ZEH支援事業の補助金額確定通知日(高性能外皮等に限る。)
(4) 補助対象となる設備の設置工事又は建売住宅の購入に係る支払が完了した日
(補助金交付決定の取消し)
第12条 市長は、交付決定者が次の各号のいずれかに該当するときは、補助金の交付の決定を取り消すことができる。
(1) 虚偽の申請その他不正な手段により補助金を受けたとき。
(2) 本要綱の規定に違反したとき。
(補助金の返還)
第13条 市長は、補助金の交付決定を取り消した場合において、既に補助金が支払われているときは、当該取消しに係る部分の返還を命ずることができる。
2 補助金の交付を受けた者は、前項の規定により補助金の返還を命じられたときは、速やかに補助金を返還しなければならない。
(補助金の交付を受けた者の協力)
第14条 市長は、補助金の交付を受けた者に対し、必要に応じて補助対象である設備に関するデータの提供その他の協力を求めることができる。この場合において、当該補助金の交付を受けた者は協力するよう努めなければならない。
(設備の管理)
第15条 交付決定者は、補助金の交付を受けて取得した設備を善良な管理者の注意をもって管理し、その効率的な運用を図らなければならない。
2 補助金の交付から5年以内に当該設備を処分しようとするときは、あらかじめ設備処分届出書(様式第7)を市長に提出しなければならない。ただし、天災等による破損等、自己の責めに帰すべき事由以外の事由で当該設備を処分する場合は、この限りでない。
(補則)
第16条 この要綱に定めるもののほか、必要な事項は、市長が別に定める。
付則
(施行期日)
1 この要綱は、令和6年4月1日から施行する。
(稲沢市住宅用太陽光発電システム等一体的設置費補助金交付要綱等の廃止)
2 次に掲げる要綱は、廃止する。
(1) 稲沢市住宅用太陽光発電システム等一体的設置費補助金交付要綱(平成31年4月1日施行)
(2) 稲沢市住宅用リチウムイオン蓄電システム等設置費補助金交付要綱(平成31年4月1日施行)
(3) 稲沢市家庭用燃料電池システム設置費補助金交付要綱(平成31年4月1日施行)
付則
(施行期日)
1 この要綱は、令和7年4月1日から施行する。
(経過措置)
2 この要綱による改正後の稲沢市住宅用地球温暖化対策設備設置費補助金交付要綱の規定は、令和7年4月1日以後に行った設備の設置工事について適用し、同日前に行った設備の設置工事については、なお従前の例による。
別表(第5条関係)
補助の区分 | 住宅用地球温暖化対策設備 | 補助金の額 |
単体設置補助 | 蓄電池 | 補助対象経費の額又は150,000円のいずれか低い額 |
HEMS | 補助対象経費の額又は10,000円のいずれか低い額 | |
燃料電池システム | 補助対象経費の額又は50,000円のいずれか低い額 | |
V2H | 補助対象経費の額又は50,000円のいずれか低い額 | |
太陽熱利用システム(自然循環型) | 補助対象経費の額又は16,000円のいずれか低い額 | |
太陽熱利用システム(強制循環型) | 補助対象経費の額又は48,000円のいずれか低い額 | |
一体的導入補助 | 太陽光発電システム HEMS 蓄電池 | 左記の設備における補助対象経費の合計額又は20,000円に左記の設備を構成する太陽電池の最大出力(単位はキロワットとし、小数点以下第3位を切り捨てた値(出力4キロワットを超える場合は、4キロワット。以下同じ。)を乗じて得た額(その額に1,000円未満の端数が生じた場合は、これを切り捨てた額。以下同じ。)に単体設置補助の項に掲げるHEMS及び蓄電池の補助金の額を加えた額のいずれか低い額 |
太陽光発電システム HEMS V2H | 左記の設備における補助対象経費の合計額又は20,000円に左記の設備を構成する太陽電池の最大出力を乗じて得た額に単体設置補助の項に掲げるHEMSの額及び22,800円を加えた額のいずれか低い額 | |
太陽光発電システム HEMS 断熱窓改修工事 | 左記の設備における補助対象経費の合計額又は20,000円に左記の設備を構成する太陽電池の最大出力を乗じて得た額に単体設置補助の項に掲げるHEMSの補助金の額及び30,000円を加えた額のいずれか低い額 | |
一体的導入補助(ZEHに係るもの) | 太陽光発電システム HEMS 高性能外皮等 | 左記の設備における補助対象経費の合計額又は160,000円のいずれか低い額 |










