○稲沢市再燃火災防止対策実施要綱
平成25年4月1日
施行
(趣旨)
第1条 この要綱は、建物火災発生後の再燃火災を未然に防止するために火勢鎮圧後に行う残火処理の徹底及び消防隊が火災現場を引き揚げる際、関係者等に対する火災現場の警戒、監視、現場保全の協力等の依頼について必要な事項を定めるものとする。
(1) 現場指揮者 稲沢市警防活動等に関する規程(平成19年稲沢市消防本部訓令第5号)第17条に規定する者をいう。
(2) 火勢鎮圧 火勢が消防隊の制御下に入り、拡大の危険がなくなつたと現場指揮者が認定したときの状態をいう。
(3) 残火処理 火勢鎮圧後、残り火の点検及び処理を行い、鎮火に至るまでをいう。
(4) 鎮火 現場指揮者が再燃のおそれがないと認定したときの状態をいう。
(5) 現場保全区域 火災原因調査等の必要上、保全すべき区域をいう。
(6) 関係者等 次に掲げるとおりとする。
ア 火元建物等の所有者、管理者又は占有者
イ 類焼した建物等の所有者、管理者又は占有者
ウ 強い放射熱を受けた建物等の所有者、管理者又は占有者
オ その他現場指揮者が認めた者
(7) 指揮隊 稲沢市警防活動等に関する規程第3条第1号に規定するものをいう。
(消防機関の消火活動等の推移区分)
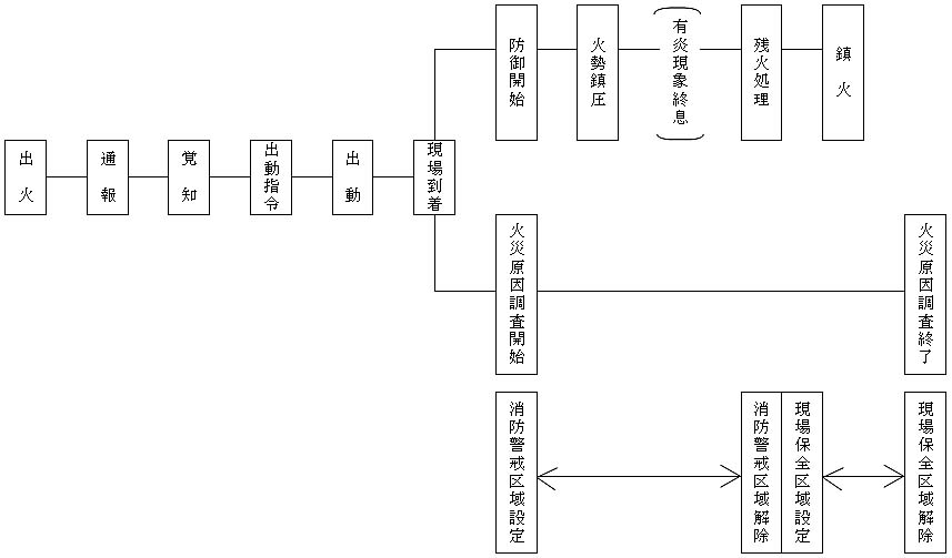
第3条 消防機関の消火活動等の推移区分は、別図のとおりとする。
(残火処理要領)
第4条 残火処理要領は、次に掲げるとおりとする。
(1) 担当区域等の指定
現場指揮者は、残火処理を効率的に行うため、消防隊ごとに残火処理の担当区域等について、次に掲げるとおり指定するものとする。
ア 木造建物火災については、焼け止まり付近
イ 耐火建物火災については、直上階等に対する延焼危険箇所
ウ 収容物のみが焼毀して粉末消火器等で消火を行つたとき又は消防隊到着時に既に消火活動の必要のないときは、残火処理を行う消防隊を指定
(2) 破壊活動上の指示
現場指揮者は、残火処理のために消防対象物を破壊する場合は、過剰破壊とならないように、破壊箇所、破壊範囲、破壊要領等を指示するものとする。
(3) 注水活動上の指示
現場指揮者は、残火処理のために注水するときは、消防対象物の構造、用途、燃焼物等により残火処理に適した注水方法を選定するとともに、その要領を指示するものとする。この場合において、水損防止用資機材の活用を指示するよう努めるものとする。
(4) 火災原因調査の証拠保全等
現場指揮者は、残火処理のために消防対象物の破壊、焼残物の搬出等を行う場合は、火災原因の調査上必要な現場の保存又は証拠の保全について指示するよう努めるものとする。この場合において、火災の規模、状況から必要に応じ、残火処理後の焼け止まりの状況について、写真撮影を行うものとする。
(5) 安全管理の徹底
現場指揮者は、残火処理を行う際、消火活動上危険な状態になつている場合が多いことを周知徹底させ、特に壁体の倒壊、瓦等の落下、柱等の転倒、踏み抜き等による消防職員、消防団員等の安全管理に十分配慮するものとする。
(6) 残火処理点検表の確認
現場指揮者は、担当区域ごとに残火処理点検表(様式第1)を提出させ、確認の上、残火処理について必要な指示を行うものとする。
(7) 消防隊引揚後の警戒等の協力依頼
ア 現場指揮者は、消防隊引揚時において、当該消防対象物の関係者等に対し、文書又は口頭により、警戒、監視及び現場保全の協力を求めるものとする。
イ 現場指揮者は、火災の規模及び状況により、消防隊引揚後も必要に応じ消防隊を指定し、巡回を行う措置を講ずるものとする。
(残火処理上の留意事項)
第5条 残火処理の担当区域を指定された消防隊は、配備されている資機材を効率的に活用するとともに、当該消防対象物の関係者等の積極的な協力を求めるものとする。
2 残火処理は、残火処理基準(別表)に基づき、残火処理点検表を活用して、未処理部分をなくすものとする。
3 破壊活動は、次に掲げるとおりとする。
(1) 破壊活動は、原則として現場指揮者の命令により行うものとする。
(2) 破壊箇所は、作業が容易で、かつ、最大の効果が発揮できる部分とする。
(3) 破壊範囲は、必要最小限度に止めるものとする。
(4) 破壊する場合は、関係者等の立会い又は承諾を得るものとする。この場合において、関係者等の不在等によつて承諾を得られないときは、特に警戒するものとする。
4 注水活動は、次に掲げるとおりとする。
(1) 注水活動は、残火処理の消防対象物に適応した注水方法により効率的な注水を行うものとする。
(2) 可燃物が堆積している場所は、筒先を差し込むか又は掘り起こして注水を行うものとする。
(3) 必要に応じ水損防止用資機材を活用するなど、水損防止に努めるものとする。
5 可燃物又は焼残物の搬出は、次に掲げるとおりとする。
(1) 水切れにより再燃のおそれがある物品(布団、マット、繊維類、紙、木材、かや、わら等)は、必要に応じて屋外の安全な場所へ搬出して残火処理を行うものとする。
(2) 倉庫、材木置場等大量の可燃物が集積する場所における可燃物又は燃焼物の搬出には、関係者等の協力を求めるものとする。
6 指定された担当区域の残火処理が完了した時点で、残火処理点検表を現場指揮者に提出し報告するものとする。
7 消防隊到着時において、消火活動の必要がないと思われる場合にあつても、残火処理点検表を活用して未処理部分のないことを確認の上、現場指揮者に提出し報告するものとする。
(鎮火の決定)
第6条 現場指揮者は、各担当区域から提出された残火処理点検表に漏れがないことを点検し、必要に応じ現場を確認した後、鎮火を決定するものとする。
(警戒、監視等の措置)
第7条 現場指揮者は、消防警戒区域を設定したときは、消防職員又は消防団員を警戒及び監視に当たらせるものとする。
2 現場指揮者は、火災現場を引き揚げる際に、関係者等に対して火災現場の警戒、監視及び現場保全区域の保全等について、次に掲げる事項の協力等を求めるものとする。
(1) 現場指揮者は、関係者等に対し、次に掲げる要領で協力依頼書(様式第2)を交付するものとする。
ア 協力依頼書の番号は、指揮隊が管理するものとする。指揮隊が出動しないときは、指揮隊に番号を照会するものとし、帰署後、協力依頼書(控)及び残火処理点検表を指揮隊に提出するものとする。
イ 口頭により依頼する場合にあつては、協力依頼書の記載の内容により協力を求めるものとする。
(2) 現場指揮者は、必要と認める関係者等に対し、次に掲げる要領で協力依頼書を交付するものとする。
ア 交付に際しては、特に危険と思われる場所等を口頭で具体的に説明するものとする。
イ 控え欄には、交付した日時等、所要の事項を可能な範囲で聴取するものとする。
付則
この要綱は、平成25年4月1日から施行する。
付則
この要綱は、平成31年4月1日から施行する。
付則
この要綱は、令和元年7月1日から施行する。
別表(第5条関係)
残火処理基準
No.1
構造別 | 特に残り火が生じやすい場所等 | 点検要領 | 搬出・破壊要領 |
木造 | 屋根、小屋裏、天井裏、床下等 | 点検口(押入れの天井部分等)等から内部を視認する。 | 1 かや、わらぶき屋根及び小屋裏に収容してあるわら等は、屋外の安全な場所に搬出する等の必要な措置を講ずる。 2 小屋裏、天井裏及び床下の点検には、天井、床等を一部破壊する。 |
家具類、戸棚の裏側等 | 移動させて火気及び煙の有無を確かめ、更に内部の収容物を視認する。 | 1 収容物の内、衣類、書籍類で焼毀しているものは、屋外の安全な場所に搬出する等の必要な処置を講ずる。 2 家具類、戸棚を移動し、必要に応じ破壊器具等により局部破壊する。 | |
押入れ、戸袋等 | 1 収容物を引き出し、内部を視認して、火気及び煙の有無を確かめる。 2 小屋裏への燃え抜け状況を確認する。 | 1 収容物で焼毀しているものは、屋外の安全な場所に搬出する等の必要な措置を講ずる。 2 小屋裏の点検は、天井、壁等を一部破壊する。 | |
厨房等の火気使用施設周囲の鉄板張り内装裏面及び煙突の貫通部分等 | 変色部分等の表面を素手で触れて温度を確かめる。 | 変色部分等の表面温度の高い部分及び煙突の貫通部分を破壊器具等により局部破壊する。 | |
瓦下地、畳の合わせ目等 | 1 焼け止まり箇所等を視認する。 2 畳で焼毀の深いものは、床板まで燃え抜けているか確認する。 | 1 畳で焼毀しているものは、屋外の安全な場所に搬出する等の必要な処置を講ずる。 2 屋根の点検は、瓦及び下地等を一部破壊する。 | |
柱、梁、合掌等のほぞ部分等 | 1 視認及び表面を素手で触れて温度を確認する。 2 通し柱等に焼毀がある場合は、小屋裏、天井裏まで確認する。 | 必要に応じ、けん引きロープ等により柱、梁等を転倒、落下等させる。 | |
焼毀堆積物等 | 堆積物内部の火気を確認する。 | 1 可能な限りとび口等で掘り起こし、掘り崩しを行う。 2 農薬、肥料、その他化学製品等で、注水、過熱等により発熱の危険性あるものは、できる限り屋外の安全な場所に搬出する。 |
No.2
構造別 | 特に残り火が生じやすい場所等 | 点検要領 | 搬出・破壊要領 |
木造 | 布団、マット、繊維類、紙、木材、木くず類、わら類等 | 深部に残つた火気を素手で触れるなどして確認する。 | 消火器等で消火したもの、変色しているものなど、できる限り屋外の安全な場所に搬出する。 |
強い放射熱を受けた部分、風下消防対象物の飛火危険箇所等 | 変色又は強い放射熱を受けたと予想される部分を素手で触れて温度を確かめる。 | 1 変色、受熱温度等の状態に応じ破壊器具等で一部を破壊する。 2 布団、繊維類等深部に火気が残りやすいものについては、できる限り屋外の安全な場所に搬出する。 | |
防火造 | モルタル壁等の二重壁内等 | 変色又は強い放射熱を受けたと予想される部分を素手で触れて温度を確かめる。 | 必要に応じ、破壊器具等により二重壁の一部を破壊する。 |
その他木造に準ずる | |||
耐火造(準耐火造) | ダクト、パイプスペース等のたて穴部分等 | 1 点検口等から内部を視認する。 2 直上階等へのたて穴部分等で埋戻しの有無を点検する。 3 可燃物と接している部分を点検する。 | 1 押入れ等の収容物を引き出し、たて穴等の有無を確認する。 2 ダクト等の一部を破壊する。 |
ダクト、パイプ等の壁体並びに床貫通部分の仕舞材及び埋戻し箇所等 | 1 点検口等から視認する。 2 変色部分等の表面を素手で触れ温度を確かめる。 | ダクト、天井、側壁等の一部を破壊器具等により破壊する。 | |
その他木造に準ずる | |||


別図(第3条関係)
消防機関の消火活動等の推移区分
