○租税特別措置法に基づく優良宅地等の認定事務に関する規則
昭和55年7月14日
規則第31号
稲沢市土地譲渡益重課制度に係る優良宅地等の認定事務に関する規則(昭和49年稲沢市規則第18号)の全部を改正する。
目次
第1章 総則(第1条)
第2章 優良宅地認定(第2条―第5条)
第3章 優良住宅認定(第6条―第9条)
第4章 雑則(第10条)
付則
第1章 総則
(趣旨)
第1条 この規則は、租税特別措置法(昭和32年法律第26号。以下「法」という。)第28条の4第3項第5号イ、第6号及び第7号、第31条の2第2項第14号ハ及び第15号ニ、第62条の3第4項第14号ハ及び第15号ニ並びに第63条第3項第5号イ、第6号及び第7号の規定に基づく認定事務に関し必要な事項を定めるものとする。
第2章 優良宅地認定
(優良な宅地の認定申請の手続)
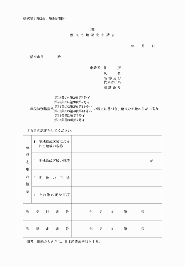
第2条 法第28条の4第3項第5号イ若しくは第7号イ、第31条の2第2項第14号ハ、第62条の3第4項第14号ハ又は第63条第3項第5号イ若しくは第7号イの規定に基づく認定(以下「優良宅地認定」という。)を受けようとする者は、宅地の造成工事が完了した後に優良宅地認定申請書(様式第1)を市長に提出しなければならない。
2 前項の申請書には、次に掲げる図書を添付しなければならない。
(1) 設計説明書(様式第2)及び設計図
(2) 造成区域位置図
(3) 造成区域区域図
(4) 造成区域内の土地の登記事項証明書
(5) 造成区域内の公図の写し
(6) 前各号に掲げるもののほか、市長が必要と認める図書
図面の種類 | 明示すべき事項 | 縮尺 | 備考 |
造成計画平面図 | 造成区域の境界、切土又は盛土をする土地の部分、がけ(地表面が水平面に対し30度を超える角度をなす土地で硬岩盤(風化の著しいものを除く。)以外のものをいう。)又は擁壁の位置並びに道路の位置、形状、幅員及び勾配 | 1/1,000以上 | |
造成計画断面図 | 切土又は盛土をする前後の地盤面 | 1/1,000以上 | 高低差の著しい箇所について作成すること。 |
排水施設計画平面図 | 排水区域の区域界並びに排水施設の位置、種類、材料、形状、内のり寸法、勾配、水の流れの方向、吐口の位置及び放流先の名称 | 1/500以上 | |
給水施設計画平面図 | 給水施設の位置、形状、内のり寸法及び取水方法並びに消火栓の位置 | 1/500以上 | 排水施設計画平面図にまとめて図示してもよい。 |
がけの断面図 | がけの高さ、勾配及び土質(土質の種類が2以上であるときは、それぞれの土質及びその地層の厚さ)、切土又は盛土をする前の地盤面並びにがけ面の保護の方法 | 1/50以上 | 1 切土をした土地の部分に生ずる高さが2メートルを超えるがけ、盛土をした土地の部分に生ずる高さが1メートルを超えるがけ又は切土と盛土とを同時にした土地の部分に生ずる高さが2メートルを超えるがけについて作成すること。 2 擁壁でおおわれるがけ面については、土質に関する事項は示すことを要しない。 |
擁壁の断面図 | 擁壁の寸法及び勾配、擁壁の材料の種類及び寸法、裏込めコンクリートの寸法、透水層の位置及び寸法、擁壁を設置する前後の地盤面、基礎地盤の土質並びに基礎ぐいの位置、材料及び寸法 | 1/50以上 |
4 第2項第1号の設計図には、これを作成した者が記名をしなければならない。
5 第2項第2号の造成区域位置図は、縮尺5万分の1以上とし、造成区域の位置を表示した地形図でなければならない。
6 第2項第3号の造成区域区域図は、縮尺2,500分の1以上とし、造成区域の区域並びにその区域を明らかに表示するのに必要な範囲内において、市町村界、市の区域内の町又は字の境界、都市計画区域並びに土地の地番及び形状を表示したものでなければならない。
(優良宅地認定の基準)
第3条 市長は、前条第1項の規定による優良宅地認定の申請があつた場合において、当該申請に係る宅地の造成が昭和54年建設省告示第767号に規定する基準に適合しないとき、又はその申請の手続がこの規則に違反していると認めるときは、優良宅地認定をしないものとする。
(土地区画整理事業による宅地の造成に関する特例)
第5条 土地区画整理法(昭和29年法律第119号)の規定による土地区画整理事業が完了した後換地処分により取得した宅地について、優良宅地認定を受けようとする者は、同法第103条第4項の規定による換地処分の公告後、第2条第1項に規定する優良宅地認定申請書を市長に提出するものとする。
3 市長は、仮換地指定の段階にある土地であつても、既に造成を完了し、そのまま換地処分に至ることが確実と認められるものについては、前2項の手続に準じて優良宅地認定を行うことができる。
第3章 優良住宅認定
(優良な住宅の認定申請の手続)
第6条 法第28条の4第3項第6号若しくは第7号ロ、第31条の2第2項第15号ニ、第62条の3第4項第15号ニ又は第63条第3項第6号若しくは第7号ロの規定に基づく認定(以下「優良住宅認定」という。)を受けようとする者は、住宅の新築工事完了後に優良住宅認定申請書(様式第4)を市長に提出しなければならない。ただし、法第31条の2第2項第15号ニ又は第62条の3第4項第15号ニの規定に基づく認定の申請は、住宅の新築工事着手後で、かつ、当該認定が可能な程度に工事が進捗している場合においては、工事完了前においても行うことができる。
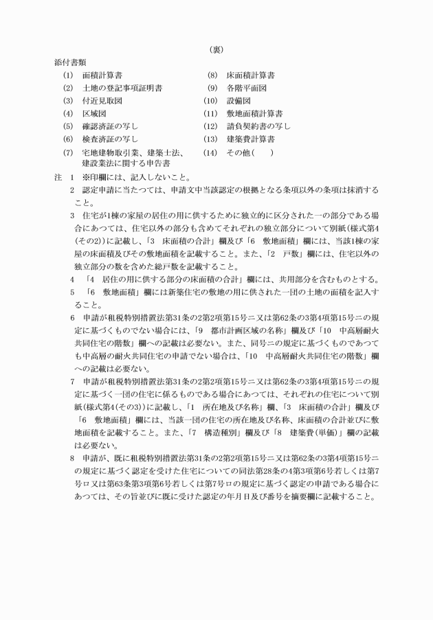
2 前項の申請書には、次に掲げる図書を添付しなければならない。
(1) 新築された住宅の敷地の用に供された一団の宅地(以下「一団の宅地」という。)の面積計算書
(2) 一団の宅地に係る土地の登記事項証明書
(3) 一団の宅地の付近見取図 方位、道路、目標となる地物及び一団の宅地の位置を示した地形図で縮尺3,000分の1以上であるもの
(4) 一団の宅地の区域図 方位、道路、一団の宅地の区域及びその宅地の面積計算上必要な事項並びに各敷地の区分及びその敷地内における建物の位置を記載した図面で縮尺500分の1以上であるもの
(5) 建築基準法(昭和25年法律第201号)第6条第4項又は第6条の2第1項の規定による確認済証の写し(同条第6条第1項の規定による確認を受けなければならない場合に限る。次号において同じ。)
(6) 建築基準法第7条第5項又は第7条の2第5項の規定による検査済証の写し(法第31条の2第2項第15号ニ又は第62条の3第4項第15号ニの規定に基づく認定の申請を住宅の新築の工事完了前に行う場合にあつては、この限りでない。)
(7) 申請者の宅地建物取引業法(昭和27年法律第176号)による資格、設計者及び工事監理者の建築士法(昭和25年法律第202号)による資格並びに工事施工者の建設業法(昭和24年法律第100号)による資格に関する申告書
(8) 床面積計算書 各戸及び各階ごとに、居住の用に供する部分と居住の用に供する部分以外の部分との別、専有部分と共用部分との別、住宅部分と非住宅部分との別、延床面積、各階ごとの床面積、共用部分が建物の延床面積に占める比率その他住宅の居住の用に供する部分を算定するために必要な事項を記載したもの
(9) 各階平面図 方位、間取、各室の用途及び床面積計算上必要な事項を記載した図面で縮尺200分の1以上であるもの
(10) 台所、水洗便所、洗面設備、浴室及び収納設備を明示した図面
(11) 敷地面積計算書
(12) 請負契約書の写し又はその他の書類で建築費の証明となるもの
(13) 建築費計算書 総建築費及びその細目並びに3.3平方メートル当たりの建築費に関する事項を記載したもの
(14) 前各号に掲げるもののほか、市長が必要と認める図書
(優良住宅の認定申請の手続の特例)
第7条 住宅の新築の工事着手後かつ、工事完了前に法第31条の2第2項第15号ニ又は第62条の3第4項第15号ニの規定に基づく認定を受けた者で、新築の工事完了後に法第28の4第3項第6号若しくは第7号ロ又は第63条第3項第6号若しくは第7号ロの規定に基づく認定を受けようとするものは、前条第1項に規定する優良住宅認定申請書に法第31条の2第2項第15号ニ又は第62条の3第4項第15号ニの規定に基づく認定を受けた旨及び認定番号を記載して市長に提出しなければならない。
2 前項の申請書には、次に掲げる図書を添付しなければならない。
(1) 建築基準法第7条第5項又は第7条の2第5項の規定による検査済証の写し
(2) 法第31条の2第2項第15号ニ又は第62条の3第4項第15号ニの規定に基づく認定を受けた後の設計上の変更事項に関する図書
(3) 前各号に掲げるもののほか、市長が必要と認める図書
第4章 雑則
(書類の提出部数)
第10条 この規則の規定により市長に提出する書類の提出部数は、正本1部及び副本1部とする。
付則
この規則は、公布の日から施行する。
付則(昭和62年規則第41号)
この規則は、昭和62年12月1日から施行する。
付則(昭和63年規則第57号)
この規則は、公布の日から施行する。
付則(平成6年規則第32号)
この規則は、公布の日から施行する。
付則(平成7年規則第14号)
この規則は、公布の日から施行する。
付則(平成12年規則第23号)
この規則は、平成12年4月1日から施行する。
付則(平成16年規則第20号)
この規則は、平成16年4月1日から施行する。
付則(平成17年規則第112号)
この規則は、公布の日から施行する。
付則(平成18年規則第30号)
この規則は、公布の日から施行する。
付則(平成19年規則第93号)
この規則は、公布の日から施行する。
付則(平成21年規則第50号)
この規則は、平成21年4月1日から施行する。
付則(令和元年規則第12号)
この規則は、令和元年7月1日から施行する。
付則(令和3年規則第26号)
1 この規則は、令和3年4月1日から施行する。
2 この規則の施行の際現に改正前の各規則の規定に基づいて提出されている申請書等は、改正後の各規則の規定に基づいて提出されたものとみなす。
3 この規則の施行の際現に改正前の各規則の規定に基づいて作成されている用紙は、改正後の各規則の規定にかかわらず、当分の間、修正して使用することができる。
付則(令和4年規則第5号)
1 この規則は、令和4年4月1日から施行する。
2 この規則の施行の際現に改正前の租税特別措置法に基づく優良宅地等の認定事務に関する規則の規定に基づいて提出されている申請書等は、改正後の租税特別措置法に基づく優良宅地等の認定事務に関する規則の規定に基づいて提出されたものとみなす。
付則(令和5年規則第33号)
この規則は、令和5年5月26日から施行する。








